How popular is divide and conquer?

Divide and conquer strategy is as popular as the Taj Mahal is in India. It’s a very powerful strategy and is extensively used by elite people and political leaders to control masses in such a way that the common people don’t unite and rebel against them. It is also known as divide and rule.
Remember, how the British were turfed out of India. If we look at it simply, it was possible only because people then coalesced into a large group with a common goal to drive the British out of India and set the nation free. The strategy that people implemented to unite was the opposite of the divide and rule strategy that British people have always used. The British presumed that if the mass of the population gets united, it would pose a problem for them. Therefore, they divided people which led them to conquer their problems. It kept people busy fighting among themselves and focus on the real enemy got diverted.
The Mughal Empire (1526 - 1707) was booming when the British came to India in 1600. British Royal Charters formed the East India Company that year and within few years Mughals granted Britain the right to trade and establish factories. These merchants from Britain started off as businessmen and turned out to be rulers when the Mughal empire weakened. The Mughal empire was still the largest and richest empire in India when Aurangzeb - the last effective Mughal emperor - died in 1707 but it fell into decay after his death. Thereafter many strong regional powers rose in India such as Nawabs of Bengal, Maratha empire, Kingdom of Mysore, Sikh empire, Nizam of Hyderabad and few others. In about fifty years the Mughal empire disintegrated. Now, the British had been waiting for this opportunity for a long time and they did seize it. The Company’s troops led by Robert Clive defeated the Nawabs of Bengal in 1757 and that was just the beginning of British Raj in India. This battle became famous as the Battle of Plassey and was followed by the Battle of Buxar. The British gradually destroyed the remaining powers of the Mughal empire that then existed in name only and annihilated each and every regional power, which altogether led them to conquer India. They were able to take control of India because India was not united then and there was a lack of sense of nationalism among common people. People from different regions didn’t consider each other to be the citizens of the same country. Hence, the British were able to divide them and stir up hatred among themselves. They even teamed up with some to fight against others, for instance, they made an alliance with the Marathas and Nizam to defeat Kingdom of Mysore and later on vanquished the Maratha empire. During the revolt of 1857 - India’s First War of Independence - the British soldiers noticed Hindu and Muslim soldiers rebelling together and fighting side by side. This alarmed British and made them decide to divide the two groups by pitting them against one another. The rift between Hindu and Muslims became so strong that eventually British India had to be partitioned into Republic of India and Islamic Republic of Pakistan in 1947 otherwise a civil war could have arisen. During the early 1900s, Bengal was the center of freedom struggle and to interrupt the freedom struggle the British again divided people on religious grounds. It eventually led to the partition of Bengal in 1905 resulting East Bengal and West Bengal. While West Bengal is in India, East Bengal became East Pakistan, and in 1971 became the independent state of Bangladesh after a successful war of independence with West Pakistan (now Pakistan).

The Indian Independence movement starting from the Revolt of 1857 until gaining Independence on 15th August 1947 helped people to unite and promote nationalism. As the famous saying goes, “United we stand, divided we fall”, it was the collective strength of people that forced the British to leave India. Despite the British endeavored to divide people, the truth finally won and proved - “Truth always triumphs”.
So, that was all how the British people initially came here as a company, displaced the Mughal empire, segregated people and made regional powers fight among each other, and ultimately conquered India. By implementing divide and rule policy, Britain took control over the political and military powers of India.

Wikipedia states, “In politics and sociology, divide and rule is defined as the strategy to gain and maintain power by breaking up larger concentrations of power into pieces that individually have less power than the one implementing the strategy”.

Divide and rule policy is so powerful that a few thousand people from Britain - a land that is 13 times smaller than India - invaded India and elsewhere.
Divide and rule were not only used by the British but also by other rulers and leaders. It’s even used today by our present-day leaders. Dividing people in our country on the basis of religion and castes has been taking place since the British era. Almost every political party in India has more or less inherited this divisive principle and implemented it. It is obvious that the practice of divide and rule policy by any government would be unjust to the citizens and the nation. Nevertheless, political parties continue to do it with the hope to not let people become aware of their incompetence. The Hindutva politics of BJP, currently the ruling party of India, is also of divisive nature. Their dream of transforming India into a Hindu Rashtra is deplorable and is detrimental to India’s pluralistic democracy. Their round the clock rhetoric - “Hindus are in danger” - persistently tries to instill that Muslims are a threat to the existence of almost 80% of India’s population who are Hindus. The funniest thing I find about them is their recent efforts in renaming cities across India. They are especially renaming those cities which have Islamic names into something Hindu. Like Allahabad as Prayagraj, Faizabad as Ayodhya, and so on. They clarify this politically motivated job of renaming cities by saying that those cities had Hindu names before Mughals renamed them. BJP’s Hindu chauvinism and loathe for Muslims incites communal tension among Hindus and Muslims, and clearly shows that they too follow the extremely dangerous divide and rule policy.

Apart from being popular among people who want to hold supreme powers and have control over people, divide and conquer is also popular among people who solve problems by writing computer programs. Divide and conquer is an algorithm design paradigm too.
Algorithm design paradigm is the general approach to the construction of efficient solutions to problems
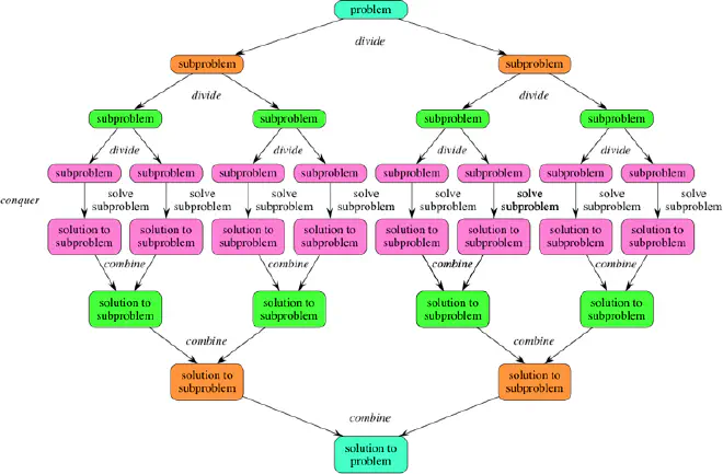
Simply, divide and conquer splits a problem into halves, solves each half, then stitches the pieces back together to form a full solution. It works by recursively breaking down a large problem into two or more sub-problems of the same or related type until these become simple enough to be solved directly (it happens when recursion meets the base case). The solutions to the sub-problems are then combined to give a solution to the original problem.
It has three parts:
- Divide the problem into a number of subproblems that are smaller instances of the same problem.
- Conquer the subproblems by solving them recursively. If they are small enough, solve the subproblems as base cases.
- Combine the solutions to the subproblems into the solution for the original problem.

It’s based on multi-branched recursion
The correctness of a divide-and-conquer algorithm is usually proved by mathematical induction, and its computational cost is often determined by solving recurrence relations.
Using this technique, we can reduce the search operation from \(O(n)\), taken by linear search, to \(O(logn)\), taken by binary search. We’ve seen so far that sorting algorithm like insertion sort, bubble sort, and selection sort take \(O(n2)\) but there is two divide and conquer algorithms - merge sort and quick sort - which are better at sorting. Merge sort runs in \(O(nlogn)\) time in all cases, and quick sort runs in \(O(nlogn)\) in best and average cases, though it takes \(O(n2)\) in the worst case.
Other standard divide and conquer algorithms are: Karatsuba algorithm (to multiply large numbers), Strassen algorithm (for matrix multiplication), finding the closest pair of points, and discrete Fourier Transform.
Lastly, there is no doubt that the divide and conquer technique is a very powerful tool both in terms of politics and computer science.
References:
- (Book) An Era of Darkness by Dr. Shashi Tharoor
- https://www.khanacademy.org/computing/computer-science/algorithms/merge-sort/a/divide-and-conquer-algorithms
- https://en.wikipedia.org/wiki/Divide-and-conquer_algorithm
- https://scroll.in/article/875599/how-did-the-mighty-mughal-empire-fall-to-a-bunch-of-british-merchants
- https://thoughtcatalog.com/dan-gheesling/2013/07/3-ways-using-a-divide-and-conquer-strategy-can-solve-your-problems/
- https://thelogicalindian.com/awareness/british-raj-divide-rule-policy/